本报评论员 邵化谦
即便是中国篮协,开出的罚单也应讲求有理有据。
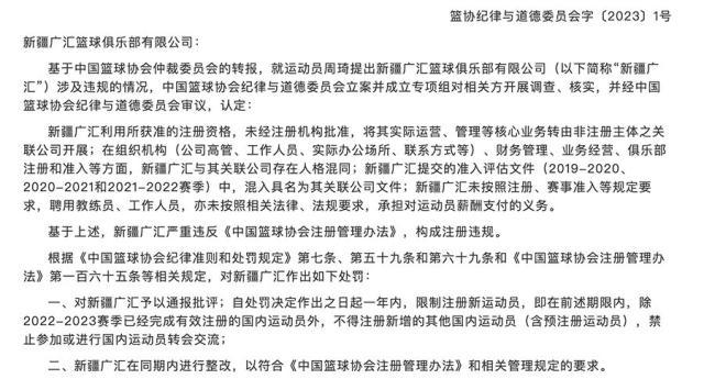
最近几天,关于“周琦去哪儿”的讨论无疑是国内篮坛最热烈的,起因就在于经过一年半的调查取证后,中国篮球协会纪律与道德委员发出处罚通知,对在注册等多个方面严重违规的新疆广汇篮球俱乐部作出处罚。

具体处罚措施有二,一是自处罚决定作出之日起一年内,限制注册新运动员,二是新疆广汇在同期内进行整改。
需要指出的是,新华社援引某不具名的中国篮协相关人士称,纪律与道德委员会的处罚决定,意味着新疆广汇在处罚期内失去了行使对周琦的独家签约权的资格,因此周琦将能够以“自由身”加盟其他CBA俱乐部。
这其实是一个模棱两可的解读,记者翻看《中国篮球协会纪律准则和处罚规定》,其中第四十四条关于“资格职责”的条文中,有这样一句:一经纪律部门检查发现违规,如虚报年龄、阴阳合同、瞒报变更注册申请等,俱乐部对此承担职责,给予违规单位和个人通报批评、罚款或核减经费5000-20000元,取消违规注册资格,或限制违规运动员转会等第七条种类的各项处罚。
第七条是所有适用于组织单位违规的处罚,共十九条,但其中并没有“若俱乐部注册违规,将失去队员独家签约权”的类似条文,最接近或许是第十九条,“其他纪律部门认为适用的处罚”。
什么是纪律部门认为适用的处罚?文末还有一句:本规定由中国篮协纪律与道德委员会起草,由中国篮协颁布并负责解释。但中国篮协其实并没有给出详细解释。
这也是新疆队反应如此剧烈的原因所在,新疆队在此后一天发布的声明中表示,“我俱乐部未发现违反《中国篮球协会注册管理办法》之情形,且上述处理决定中没有释明本次处罚认定注册违规所依据的具体条文。”
我觉得这才是讨论事情孰是孰非的关键,篮协说新疆违规了,新疆说我没有,篮协说我根据条文处罚你,新疆说条文呢?

至于新疆队之后在新闻通气会上所说的,“如果这个事情得不到妥善处理,新疆男篮或许退出的不仅仅是这赛季剩余的CBA比赛,还要退出CBA、退出对CBA联赛和中国篮球的投资。”其实是最坏的情形,个人感觉发生的可能性不大,各方各面也不希望这样的情况发生。
所以难题已经抛给了中国篮协,能否在新疆队表达质疑之后,给出令人信服的证据?还有具体的条文是什么?这周六晚上新疆开了媒体通气会,周日我询问了几位篮协的工作人员,他们说篮协正常周末休假,没有加班,而且“整个事情都是领导在操办,底下人接触的不多。”
有一种说法认为,2019年男篮世界杯前,周琦在被火箭队裁掉后,因为种种原因未能在CBA出战,半年没有打正式比赛,这也导致周琦在世界杯期间体能状况极差,间接导致了中国男篮在世界杯铩羽而归。
2023年又是世界杯年,周琦2022年底告知NBL的墨尔本凤凰队,自己因为家庭原因要请假回国,到现在凤凰队的赛季已经结束了,周琦也没归队。考虑到世界杯8月25日就将开战,其他中国男篮队员3月份就可以征战CBA,保持状态,周琦则又一次面临半年无球可打的局面。
能理解中国篮协焦急的心情,现在公布处罚决定,周琦或许还有希望征战CBA第三阶段及以后的比赛,但事实上,自2021年夏天周琦团队向中国篮协提出仲裁以后,迄今已有一年半之久,这个调查的速度,称不上快。
另据了解,2月17日篮协公布的处罚结果,是在春节前敲定的,但这一处罚当时并未获得新疆队的认可,按照新疆队的说法,“俱乐部通过邮箱、电话、委托律师前往中国篮协办公地点等方式尝试进行沟通,并请求释明依据的具体条文和认定的违规事实,均未得到回复。”
所以在新疆队仍未心服口服之前,就将处罚结果公布,想必篮协已经做好了新疆队反驳的万全准备,工作日到了,咱们拭目以待。